Original Research Article | Critical Care
Large-scale proteomic profiling identifies distinct inflammatory phenotypes in acute respiratory distress syndrome: a multicentre, prospective cohort study
Mengna Lin, Feixiang Xu, Yiyu Deng, et al
European Respiratory Journal 2026 67(2): 2500933
DOI: https://doi.org/10.1183/13993003.00933-2025
Abstract
Background
Host responses during acute respiratory distress syndrome are highly heterogeneous, contributing to inconsistent therapeutic outcomes. Proteome-based phenotyping may identify biologically and clinically distinct phenotypes to guide precision therapy.
Methods
In this multicentre cohort study, we used latent class analysis of targeted serum proteomics to identify acute respiratory distress syndrome phenotypes. Serum samples were collected within 72 h of diagnosis to capture early-phase profiles. Validation was conducted in external cohorts. Pathway enrichment assessed molecular heterogeneity. Lung computed tomography scans were analysed using machine learning-based radiomics to explore phenotypic distinctions. Heterogeneous treatment effects for glucocorticoids and ventilation strategies were evaluated using inverse probability of treatment weighting adjusted Cox regression. A multinomial XGBoost model was developed to classify phenotypes.
Results
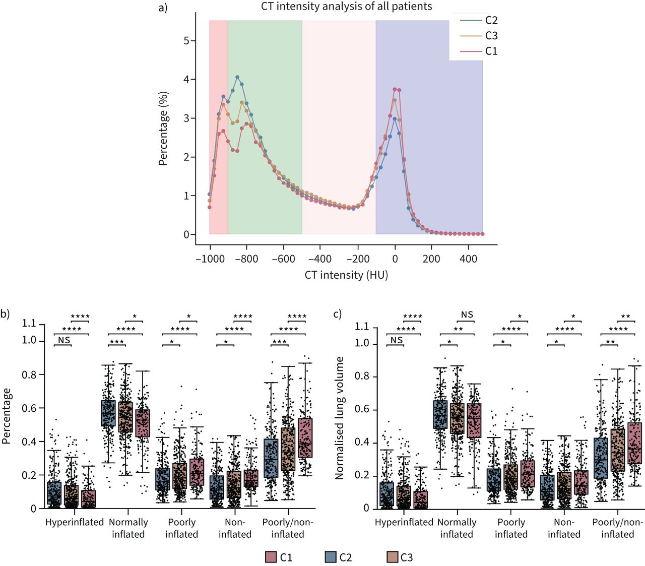
Among 1048 patients, three inflammatory phenotypes (C1, C2, C3) were identified and validated in two independent cohorts. The phenotype C1, with a larger proportion of poorly/non-inflated lung compartments, had the highest 90-day mortality and shock incidence and fewest ventilator-free days, followed by C3, while C2 patients had the best outcomes (p<0.001). Phenotype C1 was characterised by intense innate immune activation, cytokine amplification and metabolic reprogramming. Phenotype C2 demonstrated immune suppression, enhanced tissue repair and restoration of anti-inflammatory metabolism. Phenotype C3, comprising the oldest patients, reflected an intermediate state with moderate immune activation and partial immune resolution. Glucocorticoid therapy and higher positive end-expiratory pressure ventilation improved 90-day outcomes in C1 but increased mortality in C2 patients (pinteraction<0.05). Finally, a 12-biomarker classifier can accurately distinguish phenotypes.







Conclusions
We identified and validated three proteome-based acute respiratory distress syndrome phenotypes with distinct clinical, radiographic and molecular profiles. Their differential treatment responses highlight the potential of biomarker-driven strategies for acute respiratory distress syndrome precision medicine.