现在位置 >首页 > 进展交流
[ICU Management & Practice]: 麻醉恢复室的其他使用方法:应对疫情已关闭评论
Using Recovery Rooms (PACUs) Differently: Addressing the Hidden Pandemic In ICU Tue, 14 Oct 2025 ICU Management & Practice, Volume 25 - Issue 4, 2025 There is increasing interest in extending PACU-based care in order to better address the growing problem of early postoperative complications and their impact on patient and hospital outcomes. There is promising evidence of benefit in this approach, but still a great deal to be learned, such as the opt...
阅读全文
[Blue发表论文]:ARDS分子表型具有不同的下呼吸道转录组已关闭评论
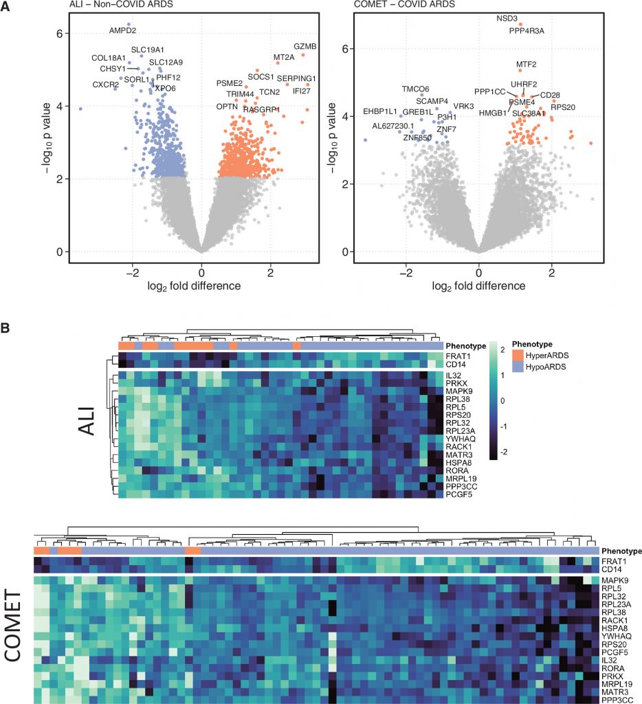
Acute Respiratory Distress Syndrome Molecular Phenotypes Have Distinct Lower Respiratory Tract Transcriptomes Aartik Sarma,  Stephanie A. Christenson,  Beth Zha Shoshana, et al Am J Respir Crit Care Med 2025; 211: 2352-2362 https://doi.org/10.1164/rccm.202407-1454OC Abstract Rationale: Two molecular phenotypes of the acute respiratory distress syndrome (ARDS) with divergent clinical trajectories and responses to therapy have be...
阅读全文
[Chest发表论文]:专家与大语言模型生成的机械通气领域多选题的质量已关闭评论
EDUCATION AND CLINICAL PRACTICE: ORIGINAL RESEARCH Quality of Human Expert vs Large Language Model-Generated Multiple-Choice Questions in the Field of Mechanical Ventilation Sami Safadi, Roxana Amirahmadi, Burton W. Lee, et al Chest 2025; 168: 1425-1432 Abstract Background Although mechanical ventilation (MV) is a critical competency in critical care training, standardized methods for assessing MV-related knowledge are lacking. Traditional multiple-choic...
阅读全文
[Chest发表述评]:预防院外心跳骤停后早发肺炎的有希望的线索已关闭评论
EDITORIAL Promising Leads in Preventing Early-Onset Pneumonia After Out-Of-Hospital Cardiac Arrest Stéphane Legriel Chest 2025; 169: 3-5 DOI: 10.1016/j.chest.2025.09.123 Initial hospital treatment of patients in post-anoxic coma relies on a multifaceted approach. This encompasses the identification and treatment of the underlying cause(s) of cardiac arrest, with a focus on prevention of its reoccurrence, a consideration of post-resuscitation syndr...
阅读全文
[ICU Management & Practice]: 重新定义兰地洛尔控制心室率的策略已关闭评论
Redefining Rate Control Strategy With Landiolol: Manage the Rhythm Without Compromising the System In ICU Tue, 14 Oct 2025 ICU Management & Practice, Volume 25 - Issue 4, 2025 Landiolol, an ultra-short-acting and highly β1-selective intravenous β-blocker, addresses the need for rapid and controllable arrhythmia suppression while maintaining cardiovascular stability. Recently approved in the United States and already in use in Europe, landiolol combi...
阅读全文
[Chest发表论文]:头孢曲松预防院外心跳骤停昏迷患者的早发性肺炎已关闭评论
CRITICAL CARE: ORIGINAL RESEARCH Ceftriaxone to Prevent Early-Onset Pneumonia in Comatose Patients Following Out-of-Hospital Cardiac Arrest: A Pilot Randomized Controlled Trial and Resistome Assessment (PROTECT) David J. Gagnon, Kristin M. Burkholder, Bram J. Geller, et al Chest 2025; 169: 115-127 DOI: 10.1016/j.chest.2025.08.007  Abstract Background Antibiotic prophylaxis following out-of-hospital cardiac arrest (OHCA) reduces early-onset pneumonia. ...
阅读全文
[JAMA Intern Med发表论文]:新冠疫情后美国长期护理机构容量的改变已关闭评论
Original Investigation  Aging and Health Changes in US Skilled Nursing Facility Capacity Following the COVID-19 Pandemic Brian E. McGarry, Andrew D. Wilcock, Ashvin D. Gandhi, et al JAMA Intern Med Published Online: January 12, 2026 doi: 10.1001/jamainternmed.2025.7197 Key Points Question  Has US skilled nursing facility (SNF) capacity changed following the COVID-19 pandemic? Findings ...
阅读全文
[Intensive Care Med发表综述]:ARDS的治疗已关闭评论
The medical management of acute respiratory distress syndrome Idunn S. Morris, Marcelo Amato, Elias Baedorf Kassis, et al Intensive Care Med 2025 https://doi.org/10.1007/s00134-025-08251-y Non-invasive respiratory supportNon-invasive ventilation Commence early in patients with mild–moderate ARDS If available, helmet over face mask NIV may be better tolerated Uptitrate PEEP, aiming to optimise the work of breathing Titrate pressure support t...
阅读全文
[JAMA Pediatr发表论文]:美国儿科住院床位的变化趋势已关闭评论
Research Letter  National Trends in Pediatric Inpatient Capacity Kenneth A. Michelson, Anna M. Cushing, Emily M. Bucholz JAMA Pediatr 2025;179;(2):208-209. doi:10.1001/jamapediatrics.2024.5110 Most pediatric hospitalizations occur in general hospitals, which increasingly transfer rather than hospitalize children, resulting in care concentration at large pediatric centers.1 This shift in pediatric care delivery is partly ...
阅读全文
[ICU Management & Practice]: 急诊科的生物标志物与床旁检测已关闭评论
Biomarkers and Point-of-Care Innovation in the Emergency Department In ICU Tue, 14 Oct 2025 ICU Management & Practice, Volume 25 - Issue 4, 2025 Biomarkers are essential tools in the emergency department for improving early detection, risk stratification, and patient management. This article reviews challenges in biomarker integration, the diagnostic and prognostic value of pancreatic stone protein (PSP), and the role of point-of-care solutions...
阅读全文
×
腾讯微博